Human oral viruses are personal, persistent, and gender consistent​

Viromes present in cerebrospinal fluid

Phage communities in dental plaque​

We published the first study discovering the presence of robust communities of viruses inhabiting the human urinary tract. We found that the viral communities were composed largely of bacteriophage and papillomaviruses. Interestingly, none of the subjects recruited in this study had any prior diagnosis of papillomavirus infections, yet papillomaviruses were found in them all. None of the papillomavirus genotypes represented high risk genotypes associated with various cancers. There was no effect of urinary tract infections on the compositions of these viromes in terms of diversity nor the pathogen causing the infection. While we had expected that in subjects with E. coli urinary tract infections, we would find an abundance of E. coli phage, that was not the case.
https://www.ncbi.nlm.nih.gov/pubmed/25667584​

To our knowledge, this was the first study correlating a human disease condition with changes in human viral communities. While most studies of human viral communities had been based on planktonic communities, this was the first study to study human viral communities in biofilms. We found that there was significant diversity of viruses in human dental plaque, which differed significantly from those present in planktonic saliva. We also showed that in individuals with severe periodontal disease, these viral communities were significantly different than in those with relative periodontal health. Most viral communities we identify have siphoviruses as the predominant virus type that can be found. In periodontal disease, the communities were highly enriched for myoviruses, which in general are more likely to have primarily lytic lifestyles. This raises the question of whether viruses may drive diversity that ultimately results in or supports the disease condition.
https://www.ncbi.nlm.nih.gov/pubmed/24846382

Fecal viromes with high fat diets

We wanted to discern the effects of short courses of antibiotics on the microbiomes of individuals and their close contacts over long time periods. We chose the 2 most commonly prescribed antibiotics in the USA, and found that even 3 day courses of commonly prescribed antibiotics can result in significant alterations in alpha diversity in the gut microbiome 6 months later. Most of the diversity changes occurred within the first few days and were sustained despite the discontinuation of antibiotics. We found that there likely were collateral effects for antibiotic use within a household, where the housemates of individuals taking azithromycin also experiences sustained decreases in their gut microbiota diversity over the same time periods. We found significant effects of these commonly prescribed antibiotics in the mouth and in the gut, but much less diversity shifts on the skin when exposed to these antibiotics. We also identified significant sharing of bacterial biota in the gut, mouth, and on the skin of all subjects in the study.

https://www.ncbi.nlm.nih.gov/pubmed/27473422​

We published the first study detailing the sharing of viruses with our close contacts. We studied different households and characterized the viruses in the saliva of these individuals. We found that the viruses within a household were significantly associated with that household regardless of how long the individuals had been living together. We also analyzed CRISPRs in this study and found an even stronger association between CRISPR repertoires and households, which indicates that not only do close contacts share viruses, but there also is evidence of shared virus encounters in their CRISPR systems. Some of the CRISPR sharing probably also is due to shared bacteria containing the same CRISPR loci, but not all.
 
​https://www.ncbi.nlm.nih.gov/pubmed/23598790​

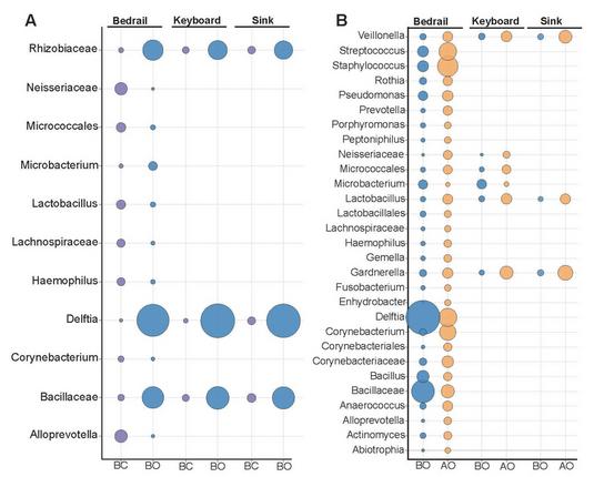
We were presented a unique situation to characterize the microbiome of a hospital ICU that was closed for renovations and later reopened. We were able to sample this ICU prior to renovation, during renovations, and after the ICU reopened. We collected swabs from bedrails, computer keyboards, and the sinks in various rooms throughout the ICU. We found that there was a significant drop in alpha diversity in the ICU after closing, and did not recover to its prior baseline even 2 months after reopening. The microbiota was significantly associated with renovation stage throughout the study. We found that human-associated microbes were predominant before closure and after reopening, but there were dramatic shifts to environmental microbiota during renovations.

https://pubmed.ncbi.nlm.nih.gov/32513256/

Conservation of CRISPRs on skin and saliva​

Our first study describing communities of phage in dental plaque. Unfortunately, it ended up getting published after our 2nd study describing phage in dental plaque.



https://www.ncbi.nlm.nih.gov/pubmed/24981669

https://pubmed.ncbi.nlm.nih.gov/38526142/

https://pubmed.ncbi.nlm.nih.gov/41258013/

Projects

We developed a novel technique for demonstrating that synergistic interactions can be demonstrated between antibiotics and bacteriophages on solid medium. This overcomes one of the biggest issues in deciphering whether there can be antibiotic/phage synergy, and that is expensive equipment. We demonstrate that synergy exists, show that it exists for multiple different phages and antibiotics, and show that it exists for both gram positive and gram negative organisms. We also show that antibiotic susceptibility is not required, as is demonstrated for vancomycin resistant enterococcus. 

Viruses shared within a household​

Viruses in dental plaque are associated with periodontal disease​

Long-term effects of antibiotics on individuals and their housemates

Model ecosystems that simulate gut viral ecology

Solid Media Synergy Between Phages and Antibiotics

We characterized the responses of the fecal virome in mice before and after they were transitioned to high fat diets. While prior studies have shown that the bacterial community changes in response to high fat diets, the data on changes in the viral community has not been as clear. We found that there were significant and reproducible differences in the fecal viromes when mice were transitioned to high fat diets. These changes included a significantly greater number of observed eukaryotic viruses present in mice on high fat diets, and also involved a transition to sophivirus predominant fecal viromes to microvirus predominant fecal viromes. We are in the process of trying to determine the consequences to the bacterial community of this transition.


https://pubmed.ncbi.nlm.nih.gov/32102942/

We performed this study to determine whether viruses may be shared and transmitted within a household. We recruited individuals and their housemates on a college campus and characterized virus-sharing over time. We found that each person in a household had individual-specific features to their viromes. We also identified that there were household-specific patterns that emerged rapidly indicating that viruses were shared rapidly within a household. We could identify putative virus transmissions within households, and the pattern of transmissions suggested that individuals who take antibiotics may be more likely to acquire viruses compared to those who do not take antibiotics.


https://www.ncbi.nlm.nih.gov/pubmed/27912785

This is the first published study to our knowledge demonstrating that complex viral communities can be grown in vitro. Interestingly, the source of these complex viral communities was human feces, and we found that for all subjects enrolled in the study, the viral cultures were highly reflective of their fecal viral communities. The relative diversity of viral communities was conserved in culture, much of the membership was conserved in culture, and the individual-specific nature of human viral communities also was conserved in culture. We believe that these culture systems may serve as optimal model systems to test the effects of perturbations on human viral communities in ways that cannot be performed using human subjects.


https://www.ncbi.nlm.nih.gov/pubmed/26549756​

We performed a study where we used a technique or evolving phages to determine whether we could expand their host ranges against clinical isolates of Klebsiella pneumoniae. Many of these strains were extensively drug resistant and were recently isolated from individuals with significant infections. We found that after 30 days of co-evolution between host and phage that we could improve the suppression capacity of the phages for the host strains and increase the thresholds of the phages for resistance development. Most of the mutations identified were in the tail fiber proteins of the phages. 

Phage gene expression in Staphylococcus in vivo

We characterized CRISPR spacer repertoires on the skin and in the saliva of a group of subjects over time. We found that many of the CRISPR spacers and CRISPR loci that were present in the saliva were also present on the skin. While these patterns could result from shared ancestry, some of the CRISPR spacers were in alternate arrangements, which suggested that bacteria on the skin and in the mouth are exposed to similar viruses from the environment.



https://www.ncbi.nlm.nih.gov/pubmed/24903519

We identified the presence of a virome present in cerebrospinal fluid, which was previously was thought widely to be devoid of microorganisms. We demonstrated that there are substantial numbers of viruses present, many of which are bacteriophages. We don't know how these viruses got here, but we suspect they arrived by  transcytosis. As such, the presence of at least some of these viruses may be a dead end in the CSF. We also showed that there are high diversity viromes in the human body and low diversity viromes, which we term ecological clusters. CSF, blood plasma, breast milk, and other miscellaneous body fluids belonged to the low diversity cluster, while saliva, urine, and feces belonged to the high diversity clusters.

https://www.ncbi.nlm.nih.gov/pubmed/31555247

We characterized the viromes present in breast milk from a cohort of mother/infant pairs. we found that there are robust communities of viruses in breast milk, most of which were bacteriophages. We found that the viromes of breast milk were distinct from those of infant feces, but that there was evidence of abundant sharing of viruses between the two. We believe the sharing is most likely the result of the infant ingesting the milk, as each infant in these mother/infant pairs was breastfed. The viromes of breast milk were relatively distinct from those found on other body surfaces.


https://www.ncbi.nlm.nih.gov/pubmed/29910789

We recruited and sampled the saliva of a cohort of individuals at various time points over a 60 day period. We found that human oral viruses were remarkably persistent over the entire time period, dispelling the notion that viruses are transient members of the human microbiome. We also found that viruses were highly personalized features of each individual's microbiome. While there were significant numbers of shared viruses between different individuals, there were significant numbers of viruses that were unique to individuals in this study. Lastly, we found that there were identifiable differences in the virome contents based on the sex of each subject studied.

https://www.ncbi.nlm.nih.gov/pubmed/24646696

Gut and oral viromes respond to long-term antibiotic therapy​

We examined the expression of viral communities in periodontal health and disease by characterizing oral transcriptomes. We found that there were numerous phage among other viruses that are commonly transcribed in the human oral cavity. We found that there were significant differences in the expression of oral viruses in periodontal health compared to periodontal disease, suggesting that periodontal disease actually supports the lysogenic state.

https://www.ncbi.nlm.nih.gov/pubmed/26215258 ​

We took quite a turn with this paper. We characterized the gene expression of the pathogen Staphylococcus aureus in the blood of human subjects, some of which with severe sepsis. We wanted to characterize the different responses that we actually see of this pathogen in humans than we see in vitro. We identified limited gene expression in the patients when compared to in vitro, with many genes essentially turned off in patients. The unique part of this study was how we characterized the gene expression. We did so without a separate in vitro culture step, so these strains are straight from the patients blood with no laboratory adaptation. We were surprised to find that staphylococcal phage were inhibited in human blood, as we originally thought the stress of humans would lead most staphylococcal phage to become lytic.
https://www.ncbi.nlm.nih.gov/pubmed/26074882​

We recruited a cohort of individuals who were taking long-term courses (6-weeks) of intravenous antibiotics and sampled both their saliva and feces over the course of the study. This was the first study to characterize both oral and fecal viromes in humans, and definitively showed that their contents were highly body site specific. We found that salivary viral communities were much more highly diverse than gut viral communities, but that that diversity was not affected by the use of antibiotics. Despite that diversity was not affected by antibiotics, the contents of the viromes did change, particularly in the oral cavity, where papillomaviruses were much more abundant after antibiotics. In the gut, we found that the viral communities were much more highly enriched for genes putatively involved in the resistance to antimicrobials after the antibiotic therapy, indicating that the antibiotic resistance carried by human viral communities does indeed respond to antibiotic perturbations.

https://www.ncbi.nlm.nih.gov/pubmed/26309137

Oral viral community expression​​

Global transcription of oral CRISPRs​

Evolving Klebsiella phages expands host ranges against XDR strains.

Discovery of urinary tract viromes​

Microbiome during ICU renovations

We characterized the transcription of CRISPRs in the human oral cavity to decipher whether most of the CRISPR loci present actually are transcribed. We found that of the thousands of different loci we evaluated, we could find evidence that 88% of the spacers in those loci were expressed. There were some highly expressed CRISPRs, which may have been in response to the corresponding presence of matching viruses.

https://www.ncbi.nlm.nih.gov/pubmed/25994215

Shared and distinct features of breast milk and infant gut viromes

Viruses are shared and transmitted rapidly between housemates